Результат поиска
Подсоединения
Воспроизведение
Установки
Приложение
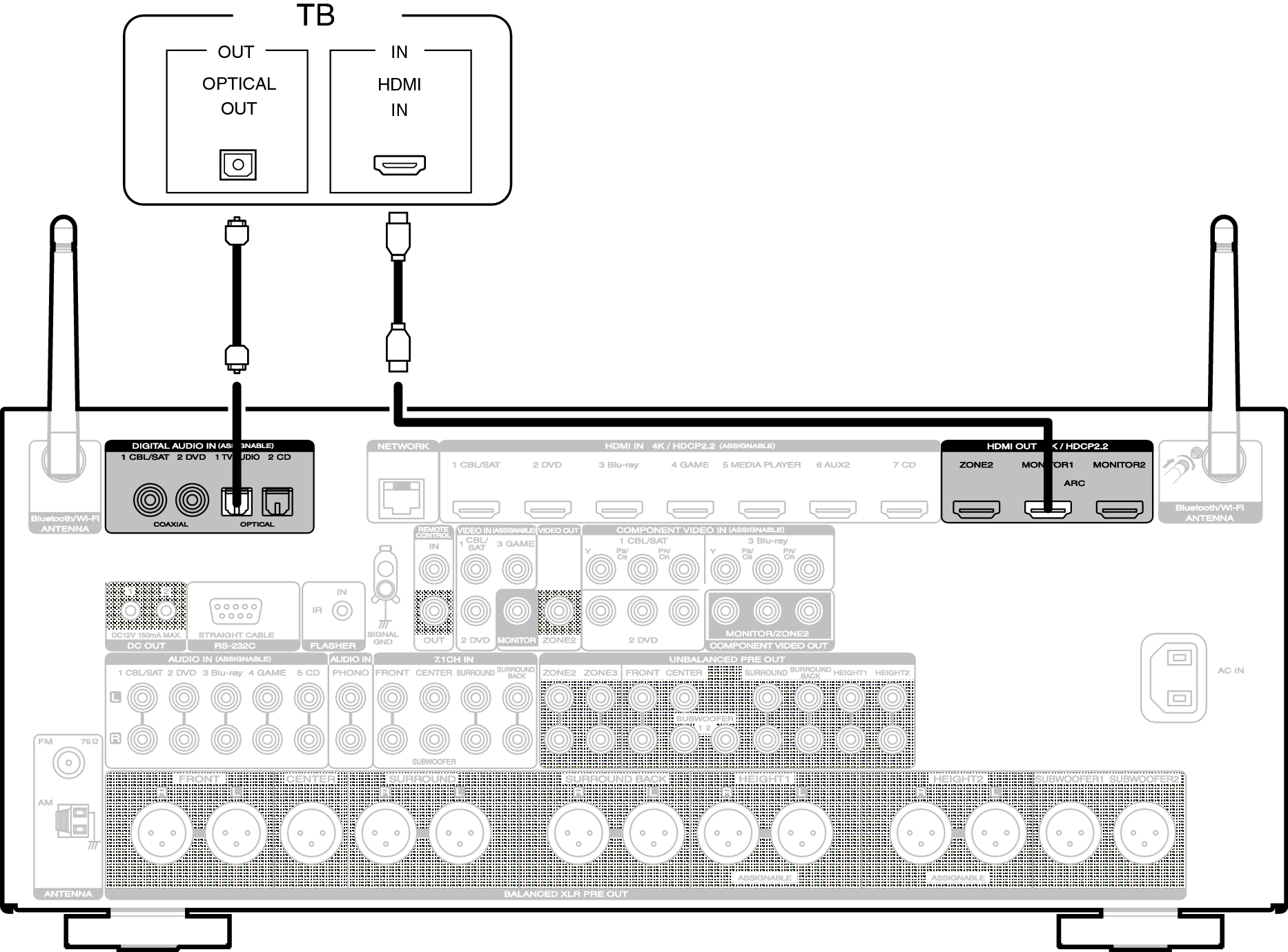
Соединение 2: Телевизор оснащен разъемом HDMI и несовместим с ARC (Audio Return Channel)
Для подключения телевизора к данному устройству используйте кабель HDMI.
Для прослушивания звука с телевизора соедините оба устройства оптическим кабелем.

AV-преселектор
Copyright © 2017 D&M Holdings Inc. All Rights Reserved.
